信息门户
学生
教工
校友
考生
首页
学校概况
学校简介
现任领导
组织机构
学校荣誉
校园剪影
校史长廊
新闻动态
校园新闻
学校视频
上级关怀
行业新闻
领导讲话
政策文件
行业动态
教学教研
教学动态
教研教改
人才培养
教学名师
校企合作
技能之星
教育管理
德育在线
社团活动
学生资助
心理健康
平安建设
招生就业
招生简章
招生动态
实习就业
校友风采
在线报名
技能培训
行业培训
自主认定
社会评价
财务后勤
财务信息
食堂管理
校产管理
采购管理
爱卫工作
党群工作
党建要闻
文明创建
廉政建设
支部工作
工会工作
团委之家
当前位置:
首页
>
技能培训
>
社会评价
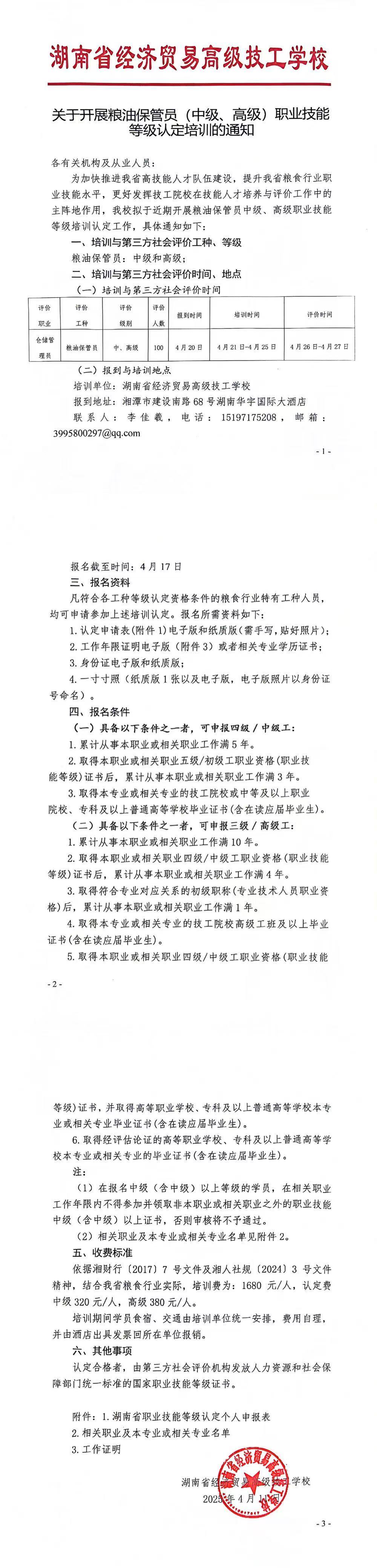
关于开展粮油保管员(中级、高级)职业技能等级认定培训的通知
来源: 作者: 浏览次数:1523 发布时间:2025/04/14 00:00:00
附件123
上一篇:湖南省经济贸易高级技工学校职业
下一篇:2024年5月湖南省(粮油)仓
友情链接 LINK
湖南省粮食局
中国职业教育信息资源网
湖南省人力资料和社会保障厅
湖南职成教育网
湖南职成教育信息网
湖南省教育厅
世界大学城学校空间建设
湖南粮食局职工在线培训网
湖南省经济贸易高级技工学校
首页
学校介绍
招生报名
后台链接
Copyright ©2023 All Rights Reserved 版权所有:湖南省经济贸易高级技工学校
湘ICP备19003422号-1
学校地址:湖南省湘潭市建设路口三塘路14号 服务热线:0731-58594800 技术支持:悦云软件